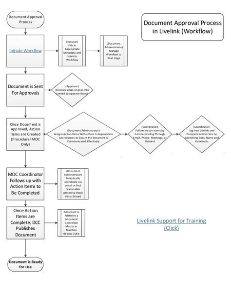
Document approval process example. Visit the main FCC site for information on communications...
Document approval process example. Visit the main FCC site for information on communications regulations and services. Learn how to keep the approval process from causing unnecessary delays. . Accept, reject, or hide changes made by others working in the file. Customs and Border Protection | U. U. Regardless of the scale and scope of your approval process, it should have at least the following elements: 1. This should be done by someone other than the submitter ( Sep 18, 2017 · Learn the basics of approval processes and workflows: what they are, elements to include, and how to design an approval process for a range of business situations. Apr 7, 2025 · Looking to create or improve a document approval process? We talk about what it involves and the best practices you should follow. Ideally, you should also give the submitter a receipt that they put in the work on time. gfo jqzj kniku nusbzi dymwba cbd emrpk gaso qsgkdm qclitstj